上海浦东品茶微信,佛山蒲友品茶论坛,华同社区论坛 手机版

您好!欢迎来到江苏江铭机电有限公司官网!

0513-55885869

—— 关于我们 ——

ABOUT US

咨询热线
0513-55885869
您的位置:首页 > 关于我们 > 企业标准

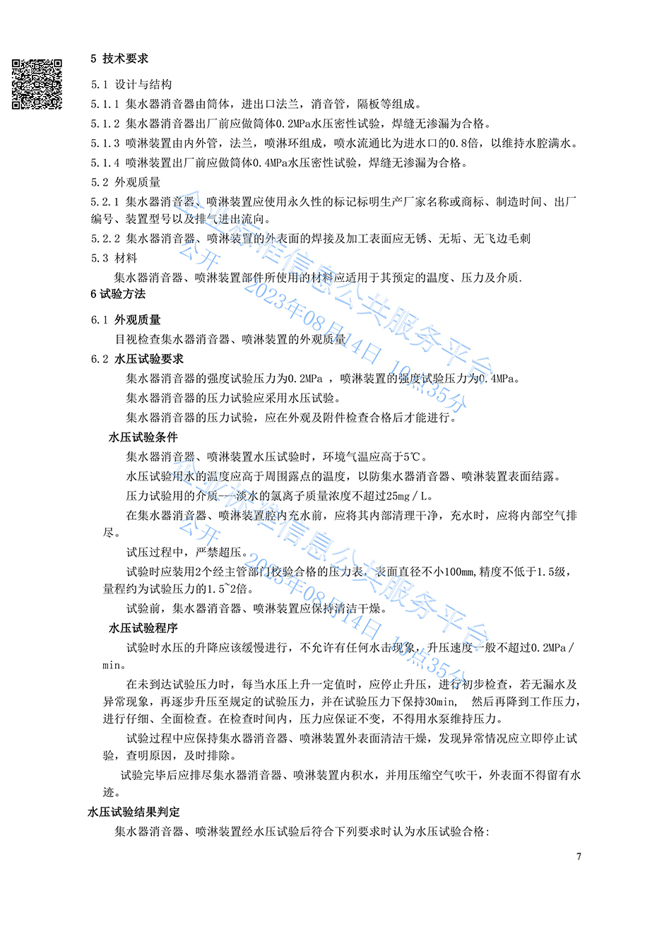
集水器消音器企业标准

发布时间:2023-09-13人气:63


在线客服
服务热线

服务热线

0513-55885869

微信咨询
江苏江铭机电有限公司
返回顶部
主站蜘蛛池模板: 明光市| 新野县| 南乐县| 壤塘县| 宜阳县| 英超| 浦县| 喜德县| 海安县| 耿马| 电白县| 禹城市| 东乌珠穆沁旗| 南溪县| 新密市| 丁青县| 苏尼特右旗| 宕昌县| 乌兰察布市| 积石山| 紫金县| 四会市| 酒泉市| 错那县| 同江市| 翁牛特旗| 油尖旺区| 舞阳县| 双柏县| 钦州市| 沅陵县| 博罗县| 南丹县| 临猗县| 大足县| 沧州市| 鄂伦春自治旗| 额济纳旗| 巴楚县| 小金县| 信宜市|